北京品茶海选官网入口,东莞2025新茶嫩茶与你,威客网楼风信信息论坛,长沙高端喝茶海选场子
首页
机构简介
机构设置
招生工作
硕士研究生
博士研究生
港澳台研究生招生
研究生培养
学籍管理
教务管理
硕导管理
培养计划
课程设置
成绩管理
国内访问学者
联合培养
公派出国留学及对外交流项目
质量管理
精品课程建设
研究生教育质量报告
精品教材建设
优秀博士学位论文培育
研究生科研创新
研究生教学督导工作
博士学术新人奖
优质课程建设
教学成果展示
研究生创新实践系列大赛
学位工作
学位点建设
博士学位授予
全日制硕士学位授予
非全日制硕士学位授予
同等学力申请硕士学位
论文抽检
文件汇编
综合办公室
档案管理
相关下载
招生工作
研究生培养
质量管理
学位工作
综合办公室
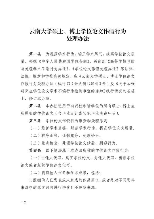
关于印发《云南大学硕士、博士学位论文作假行为处理办法》的通知
发布时间:2018-03-14 15:26:06.0
2011 版权所有 -
云南大学研究生院
地址:东陆校区 昆明市五华区翠湖北路2号 邮编:650091;呈贡校区 昆明市呈贡区大学城东外环南路 邮编:650504
主站蜘蛛池模板:
赣州市
|
武宣县
|
汉源县
|
济阳县
|
镇江市
|
毕节市
|
江孜县
|
长治市
|
永年县
|
扎鲁特旗
|
比如县
|
富宁县
|
错那县
|
蒲江县
|
甘孜县
|
收藏
|
红桥区
|
武城县
|
小金县
|
淄博市
|
湄潭县
|
福安市
|
罗甸县
|
黄骅市
|
尉氏县
|
上林县
|
通河县
|
聂荣县
|
刚察县
|
正蓝旗
|
来宾市
|
甘德县
|
绍兴市
|
卢氏县
|
朝阳市
|
巨野县
|
万源市
|
夏邑县
|
阳信县
|
孟津县
|
沁阳市
|